廣州啟動房地產自媒體專項整治

開通舉報渠道打擊虛假炒作
02/03/2026
21369
收藏
分享
開通舉報渠道打擊虛假炒作

為整治房地產自媒體亂象、規範網絡信息傳播秩序,廣州市近日啟動為期兩個月的房地產自媒體專項整治行動,並同步開通違規線索舉報渠道,加強社會監督,遏止虛假宣傳與惡意炒作行為。

廣州市房屋交易監管中心公告指出,是次行動由市住房城鄉建設局牽頭,聯同市委宣傳部、市網信辦及教育、公安、市場監管等多個部門共同推進,透過建立跨部門聯合工作機制,統籌培訓宣導與監管整治工作,提升涉房自媒體合規經營意識,淨化網絡輿論環境。

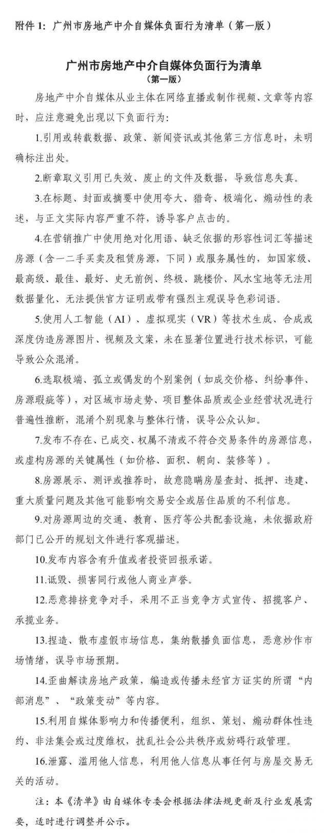
在行業自律方面,廣州市房地產中介協會成立自媒體專業委員會,推動「行業+平台」協同治理,目前已有200個自媒體帳號主體簽署規範執業承諾書。協會同時發布《房地產中介自媒體負面行為清單》,列明包括信息失真、惡意炒作及不正當競爭等16類違規行為。

官方亦加強從業培訓,圍繞新建商品房銷售、二手房信息發布及中介人員管理開展專題課程,以提升行業專業水平。此外,監管部門已對2家房源信息平台、2家相關企業及12個短視頻房產自媒體帳號進行警示約談。(編輯部)

檢舉
檢舉類型:
具體描述:
提交
取消
評論
發佈

力報會員可享用評論功能

註冊 / 登錄

查看更多評論
收藏
分享

相關新聞

推薦新聞

找不到相關內容

七日預報